Del 2 Introduksjon til virksomheten og hovedtall
Introduksjon til virksomheten og hovedtall
Om Riksantikvaren
Riksantikvaren er direktorat for kulturmiljøforvaltningen og er Klima- og miljødepartementets (KLD) rådgivende og utøvende faginstans for forvaltning av kulturminner, kulturmiljøer og det kulturhistoriske landskapet. Riksantikvaren har også ansvar for at den statlige kulturminnepolitikken blir iverksatt, og har et overordnet faglig ansvar overfor kommunene, fylkeskommunene, Sametinget, Sysselmannen på Svalbard og forvaltningsmuseene på kulturminnefeltet.
Riksantikvaren ledes av Hanna Kosonen Geiran (siden 26. oktober 2018), og virksomheten holder til i Dronningensgate 13 i Oslo.
Historikk
Riksantikvaren ble etablert i 1912, som en statlig stilling. I 1988 fikk Riksantikvaren direktoratstatus og ble samtidig delegert det overordnete, faglige ansvaret for kulturmiljøforvaltningen.
Riksantikvarens rolle og oppgaver
Riksantikvaren skal bidra til å realisere regjeringens nasjonale mål som gjenspeiler hva Norge vil oppnå på viktige miljøområder. Direktoratet skal også bidra til å videreutvikle politikken gjennom kunnskapsbaserte beskrivelser og analyser av tilstanden i sektoren.
Hovedmålgruppene er regjeringen, regional og lokal kulturmiljøforvaltning (fylkene, Sametinget og kommunen som kulturminnemyndighet), eiere av kulturminner, frivillige og andre engasjerte, innenfor kulturmiljøfeltet. Vår statlige kulturmiljøforvaltning skal utøves i dialog med lokale og regionale myndigheter.
Riksantikvaren
- skal iverksette regjeringens politikk og gi faglige innspill i arbeidet med politikkutvikling
- er Klima- og miljødepartementets rådgiver i alle saker som gjelder kulturminner og kulturmiljø
- har frednings-, innsigelses- og klagemyndighet
- er dispensasjonsmyndigheten for utvalgte kulturminner. Dette gjelder de fire store middelalderbyene samt enkelte bygninger og anlegg
- har ansvar for kirkeforvaltning
- er systemforvalter med ansvar for utvikling av digitale tjenester som sikrer en enhetlig kulturmiljøforvaltning og forvalter av sentrale data om kulturminner
Organisasjonsendringer
Riksantikvaren fikk en ny organisasjonsmodell med virkning fra 1. februar 2020. Ny modell speiler direktoratets nye rolle etter oppgaveoverføringen i forbindelse med regionreformen som trådte i kraft 1. januar 2020.
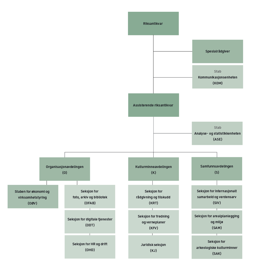
Riksantikvaren er organisert i tre avdelinger, kulturminneavdelingen, samfunnsavdelingen og organisasjonsavdelingen. I tillegg har Riksantikvaren en kommunikasjonsenhet og en stab for analyse og statistikk.
Antall årsverk var 136 per 31.12.2020.
Organisasjonskart 2020
Ledelsen
Riksantikvarens samfunnsoppdrag
Riksantikvaren skal arbeide strategisk, langsiktig og effektivt med tilgjengelige midler for å sikre at mangfoldet av kulturminner, kulturmiljø og det kulturhistoriske landskapet forvaltes og tas vare på som bruksressurser, og som grunnlag for kunnskap, opplevelse og verdiskaping. Et representativt utvalg av kulturminner, kulturmiljø og landskap skal tas vare på i et langsiktig perspektiv (St.prp. nr. 1.).
For å ivareta samfunnsoppdraget skal Riksantikvaren gi KLD faglige innspill i arbeidet med politikk- og regelverksutforming: gjennomføre utredninger og analyser, samt gi råd om tiltak og virkemidler for å sikre måloppnåelse på kulturminneområdet. Som direktorat har Riksantikvaren dessuten et nasjonalt overordnet faglig ansvar for kulturminner. Dette innebærer at vi skal se til at nasjonal politikk og likebehandling blir ivaretatt i hele kulturmiljøforvaltningen.
Et representativt utvalg av kulturminner, kulturmiljø og landskap skal tas vare på i et langsiktig perspektiv.
Riksantikvarens strategi 2017–2021
Riksantikvaren har en avgjørende rolle for å gjøre strategiske veivalg på kulturmiljøfeltet, og følgende strategiske satsinger støtter opp under dette:
- Riksantikvaren vil at kulturminner skal bevares, brukes, oppleves og utvikles.
- Riksantikvaren skal være pådriver for kunnskaps- og fagutvikling.
- Riksantikvaren skal være en tydelig og relevant samfunnsaktør.
- Riksantikvaren vil ha en helhetlig og effektiv kulturmiljøforvaltning.
Kulturminner må forvaltes i lys av endrede samfunnsbetingelser. Endret nærings- og bosettingsmønster, klimaendringer og den offentlige forvaltningen som er i endring med krav om effektivisering, digitalisering og modernisering i offentlig sektor er noen. En regionreform og en kommunereform er gjennomført, som innebærer etablering av større fylker og kommuner. Fra 2020 ble ansvar og myndighet for enkelte kulturminneområder overført til den regionale kulturmiljøforvaltningen. Dette har endret Riksantikvarens rolle og oppgaver.
En mer rendyrket direktoratrolle for Riksantikvaren innebærer styrket innsats både i iverksetting av den statlige politikken og i det å utvikle grunnlag for departementets politikk – og regelverksutvikling. Vi skal også styrke vår faglige rådgivning og støtte til regionalforvaltningen, Sametinget, Sysselmannen på Svalbard og kommunene.
Arbeidet med revisjon av gjeldende strategi (2017-2021) startet våren 2020. Den vil bli ferdigstilt våren 2021.
Nasjonale mål og prioriteringer på kulturminnefeltet
Regjeringen og Stortinget fastsetter de nasjonale miljømålene som gjenspeiler hva Norge vil oppnå på viktige miljøområder. I dag har vi 26 miljømål som dekker naturmangfold, klima, forurensing, friluftsliv, kulturminner og kulturmiljø og polarområdene.
I ny kulturmiljømelding, Meld. St. 16 (2019–2020) Nye mål i kulturmiljøpolitikken — Engasjement, bærekraft og mangfold vedtatt juni 2020, har Stortinget fastsatt tre nye nasjonale mål i kulturmiljøpolitikken samtidig som de eksisterende målene ble opphevet.
- Alle skal ha mulighet til å engasjere seg og ta ansvar for kulturmiljø
- Kulturmiljø skal bidra til bærekraftig utvikling gjennom helhetlig samfunnsplanlegging
- Et mangfold av kulturmiljø skal tas vare på som grunnlag for kunnskap, opplevelse og bruk
Klima- og miljødepartementet utarbeidet høsten 2020 plan for oppfølging av den nye kulturmiljømeldingen, og Riksantikvaren skal bistå med oppfølgingen. De nye nasjonale kulturmiljømålene er sentrale, og miljøvernforvaltningens arbeid med klimautfordringene og utvikling av tematiske bevaringsstrategier er særlig vektlagt.
Antall årsverk i Riksantikvaren
136
Per 31.12.2020 hadde Riksantikvaren 136 årsverk. Ett årsverk defineres som en person i 100 prosent stilling i et helt år. Timetall som utgjør et årsverk vil variere for ulike medarbeidergrupperinger. Antall årsverk beregnes som sum av månedsverk i valgt periode, delt på antall måneder i utvalgsperioden. Årsverksberegningen reduseres ikke av ferieuttak eller avspasering av fleksitid og reisetid. Årsverksberegningen reduseres for alt annet fravær ≥ 1 dag. Om fraværet/permisjonen er med eller uten lønn er uten betydning for beregningen.
Nøkkeltall
Tallene for 2020 er hentet ut fra Systems, Applications and Products (SAP) som følger Direktoratet for forvaltning og økonomistyrings (DFØ) beregning av årsverk, det vil si fratrekk for fravær utover en dag. Årsverksberegningen reduseres for alt annet fravær utover en dag (unntatt ferieuttak eller avspasering av fleksitid og reisetid).
Samlet tildeling
Samlet tildeling gikk opp med 0,9 prosent fra 2019, og utgjorde kroner 792 235 000.
Riksantikvaren henviser til Ledelseskommentaren i del VI. Årsregnskapet for nærmere forklaringer og vurderinger av vesentlige forhold ved Riksantikvarens årsregnskap.
Driftsutgifter
Driftsutgifter var kroner 227 557 589 i 2020, og gikk ned med 0,07 prosent fra 2019. Lønnsandelen utgjorde 55,9 prosent av dette, og gikk opp med 0,1 prosent fra 2019.
Utnyttelsesgrad driftspostene
Riksantikvarens utnyttelsesgrad drift (post 01–29) ble 93 prosent i 2020. Det er økning i utnyttelsesgraden i 2020 med 0,3 prosent fra 2019.
Lønnsutgifter per årsverk
Lønnsutgifter per årsverk i 2020 var på kr 910 385, som var en økning på 1,4 prosent fra 2019.
Utvalgte hovedtall
Tabellen under viser Riksantikvarens nøkkeltall og volumtall for 2018, 2019 og 2020. Tallene kommenteres i kapittel 3.3 Ressursbruk.
Tabell 1 - Oversikt over nøkkeltall 2018-2020
| wdt_ID | Nøkkeltall | 2018 | 2019 | 2020 |
|---|---|---|---|---|
| 1 | Antall årsverk | 140 | 142 | 136 |
| 2 | Samlet tildeling post 01–99 | 768 264 000 | 785 628 000 | 792 235 000 |
| 3 | Utnyttelsesgrad post 01–29 | 90,0 % | 90,0 % | 93,0 % |
| 4 | Driftsutgifter | 220 875 969 | 227 726 214 | 227 557 589 |
| 5 | Lønnsandel av driftsutgifter | 55,9 % | 55,8 % | 55,9 % |
| 6 | Lønnsutgifter pr årsverk | 881 773 | 897 445 | 910 385 |
Tabell 2 - Oversikt over samlet tildeling i 2020 per post. Beløp i kroner.
| wdt_ID | Samlet tildeling | Utgift | Beløp i kroner |
|---|---|---|---|
| 1 | Post 01 | Driftsutgifter | 153 874 000 |
| 2 | Post 21 | Spesielle driftsutgifter | 36 620 000 |
| 3 | Post 22 | Flerårige prosjekt kulturminneforvaltning | 53 495 000 |
| 4 | Post 49 | Kjøp av eiendom | 11 132 000 |
| 5 | Post 60 | Kulturminnearbeid i kommunene | 8 600 000 |
| 6 | Post 70 | Automatisk fredete og andre arkeologiske kulturminner | 63 213 000 |
| 7 | Post 71 | Fredete kulturminner i privat eie, kulturmiljø og kulturlandskap | 163 852 000 |
| 8 | Post 72 | Tekniske og industrielle kulturminner | 58 045 000 |
| 9 | Post 73 | Bygninger og anlegg fra middelalder og brannsikring | 91 196 000 |
| 10 | Post 74 | Fartøyvern | 67 060 000 |






